完整请求过程
1. Router 选择一对 prefill/decode worker,把同一个请求同时发给 P 和 D。
- 它会注入 bootstrap_host/bootstrap_port/bootstrap_room,见 sgl-model-gateway/src/routers/http/
pd_router.rs:212。
- bootstrap_room 是随机 63-bit room id,见 sgl-model-gateway/src/routers/http/pd_types.rs:59。
- 两个 HTTP 请求并发发送,见 sgl-model-gateway/src/routers/http/pd_router.rs:553。
2. Prefill 收到请求后,不会马上跑 prefill forward,而是进 PrefillBootstrapQueue。
- 创建 KVSender,状态变成 Bootstrapping,见 python/sglang/srt/disaggregation/prefill.py:227 和 python/sglang/
srt/disaggregation/common/conn.py:425。
- 如果 DP load balance 不是 follow_bootstrap_room,prefill 还会把该 room 对应的 DP rank 注册到 bootstrap
server,见 python/sglang/srt/disaggregation/common/conn.py:452。
3. Decode 收到请求后,创建 KVReceiver,解析 prefill rank 地址,发送 decode 端 KVArgs 注册消息。
- 创建 receiver 在 python/sglang/srt/disaggregation/decode.py:446。
- 初始化 receiver、拉 rank 映射在 python/sglang/srt/disaggregation/common/conn.py:517。
- 发送 decode buffer 指针和 session id 在 python/sglang/srt/disaggregation/mooncake/conn.py:1751。
4. Decode 预分配目标 KV cache。
- decode 会为原始 prompt 长度分配 req_to_token 和 KV pool slot,见 python/sglang/srt/disaggregation/
decode.py:882。
- 然后把目标 page indices、metadata buffer index、state indices 通过 ZMQ 发给 prefill,见 python/sglang/srt/
disaggregation/decode.py:793 和 python/sglang/srt/disaggregation/mooncake/conn.py:1820。
5. Prefill bootstrap thread 收到 decode 的目标 indices 后,把 request 状态从 Bootstrapping 推进到
WaitingForInput。
- 收到 metadata 后写入 transfer_infos[room],凑齐 required dst info 后更新状态,见 python/sglang/srt/
disaggregation/mooncake/conn.py:1410。
- prefill scheduler 轮询 sender,看到 WaitingForInput 后给请求分配 metadata buffer index,并把请求放入
waiting queue,见 python/sglang/srt/disaggregation/prefill.py:327。
6. Prefill 跑 forward。
- prefill 模式里会把 max_new_tokens 改成 1,用来生成第一个 token 和 metadata,见 python/sglang/srt/
disaggregation/prefill.py:264。
- forward 完成后把第一个 token、logprob、hidden state、bootstrap_room 等写进 metadata buffer,见 python/
sglang/srt/disaggregation/prefill.py:750 和 python/sglang/srt/disaggregation/utils.py:250。
7. Prefill 发送 KV cache。
- send_kv_chunk() 把 prefill 本地 token indices 转成 page indices,然后调用 req.disagg_kv_sender.send(),见
python/sglang/srt/disaggregation/prefill.py:822。
- Mooncake sender 把 chunk 放进 transfer queue,见 python/sglang/srt/disaggregation/mooncake/conn.py:1648。
- transfer worker 取出 chunk,根据 decode 注册过来的远端 ptr 和 dst indices,调用 batch_transfer_sync_write
做 RDMA write,见 python/sglang/srt/disaggregation/mooncake/conn.py:1146 和 python/sglang/srt/distributed/
device_communicators/mooncake_transfer_engine.py:223。
8. 最后一个 chunk 会额外传 metadata/aux 和 state。
- KV 正文写入 decode KV pool。
conn.py:963。
9. Prefill 通过 ZMQ 给 decode 发完成状态。
- sync_status_to_decode_endpoint() 发 room/status/prefill_rank,见 python/sglang/srt/disaggregation/mooncake/
conn.py:1134。
- decode 的 start_decode_thread() 收到 success 后,等所有预期 prefill rank 都返回,再把 room 标成 Success,见
python/sglang/srt/disaggregation/mooncake/conn.py:1425。
NIXL 对比
1. 初始化:两边各自创建 agent 并注册本地内存
Prefill 和 Decode 都会创建自己的 nixl_agent:
- python/sglang/srt/disaggregation/nixl/conn.py:188:读取 SGLANG_DISAGGREGATION_NIXL_BACKEND
- python/sglang/srt/disaggregation/nixl/conn.py:193:self.agent = nixl_agent(str(uuid.uuid4()), agent_config)
- python/sglang/srt/disaggregation/nixl/conn.py:203:调用 register_buffer_to_engine()
注册内容:
- KV cache:注册成 VRAM,带 gpu_id,见 python/sglang/srt/disaggregation/nixl/conn.py:303
- aux metadata buffer:注册成 DRAM,见 python/sglang/srt/disaggregation/nixl/conn.py:313
- state/extra pool:如果有,也注册成 VRAM,见 python/sglang/srt/disaggregation/nixl/conn.py:323
这里的注册只是告诉本地 NIXL agent:这些地址范围是合法可参与 transfer 的内存。Prefill 注册自己的源 KV/aux/state,
Decode 注册自己的目标 KV/aux/state。
2. Decode 一次性把自己的 agent 信息和目标基地址发给 Prefill
NIXL 没有 Mooncake session_id,所以 Decode 侧需要把两类东西发给 Prefill:
- agent.name
- agent.get_agent_metadata()
- Decode 侧 KV/aux/state 的 base pointer
- Decode 的 gpu_id、TP 信息、item length 等
这发生在 NixlKVReceiver._register_kv_args(),见 python/sglang/srt/disaggregation/nixl/conn.py:1198。
它通过 ZMQ 发一条特殊消息:
room = "None"
agent_name
agent_metadata
dst_kv_ptrs
dst_aux_ptrs
dst_state_data_ptrs
gpu_id
decode_tp_size
decode_tp_rank
dst_kv_item_len
...
对应字段结构是 KVArgsRegisterInfo,见 python/sglang/srt/disaggregation/nixl/conn.py:71。
Prefill 侧 bootstrap thread 收到 room == "None" 后,不是启动某个请求,而是注册远端 peer:
- python/sglang/srt/disaggregation/nixl/conn.py:1004:判断 room == "None"
- python/sglang/srt/disaggregation/nixl/conn.py:1006:解析成 KVArgsRegisterInfo
- python/sglang/srt/disaggregation/nixl/conn.py:339:_add_remote_peer()
- python/sglang/srt/disaggregation/nixl/conn.py:345:self.agent.add_remote_agent(decode_kv_args.agent_metadata)
这一步很重要:Prefill 的 NIXL agent 通过 Decode 的 agent_metadata 学会了怎么访问 Decode agent。 同时 SGLang 把
Decode 的目标 base pointers 存到:
self.decode_kv_args_table[agent_name] = decode_kv_args
后续每个请求就不再重复发 base pointer 和 agent metadata,只发“这个请求写到哪些 page index”。
3. 每个请求:Decode 发目标 index,Prefill 等 prefill 完成后主动 WRITE
每个请求开始时,Decode 已经预分配了目标 KV page 和 aux slot。然后 NixlKVReceiver.send_metadata() 把请求级信息发给
Prefill,见 python/sglang/srt/disaggregation/nixl/conn.py:1111。
这次发的是:
room
decode local ip
decode rank port
decode agent.name
dst_kv_indices
dst_aux_index
required_dst_info_num
dst_state_indices
注意:这里没有 agent_metadata,也没有 base pointer。因为这些已经在前面 room == "None" 的注册消息里发过了。
Prefill bootstrap thread 收到后,把它存成 TransferInfo:
- python/sglang/srt/disaggregation/nixl/conn.py:1011
- python/sglang/srt/disaggregation/nixl/conn.py:1014
等同一个 room 所需的 decode 目标信息都到齐后,状态变成 WaitingForInput:
- python/sglang/srt/disaggregation/nixl/conn.py:1021
- python/sglang/srt/disaggregation/nixl/conn.py:1023
然后 Prefill 正常跑模型。KV 生成完之后,NixlKVSender.send() 会按 chunk 调 add_transfer_request(),见 python/
sglang/srt/disaggregation/nixl/conn.py:1042 和 python/sglang/srt/disaggregation/nixl/conn.py:862。
Prefill 侧真正发数据时会做这些事:
1. 从本地 prefill KV base pointer + prefill_kv_indices 算源地址。
2. 从之前保存的 decode KV base pointer + dst_kv_indices 算目标地址。
3. 构造 NIXL transfer descriptors。
4. 调 initialize_xfer("WRITE", src_descs, dst_descs, peer_name, notif)。
5. 调 agent.transfer(xfer_handle) 提交传输。
核心代码在 python/sglang/srt/disaggregation/nixl/conn.py:440:
src_descs = self.agent.get_xfer_descs(src_reqs, "VRAM")
dst_descs = self.agent.get_xfer_descs(dst_reqs, "VRAM")
xfer_handle = self.agent.initialize_xfer(
"WRITE",
src_descs,
dst_descs,
peer_name,
notif.encode("ascii"),
)
state = self.agent.transfer(xfer_handle)
如果 prefill/decode TP size 不同,会走 slice 版本,核心也是 get_xfer_descs() + initialize_xfer("WRITE") +
transfer(),见 python/sglang/srt/disaggregation/nixl/conn.py:597。
最后一个 chunk 还会额外传:
- state/extra pool:如果需要,见 python/sglang/srt/disaggregation/nixl/conn.py:921
- aux metadata:一定传,见 python/sglang/srt/disaggregation/nixl/conn.py:938
4. Decode 怎么知道传完了?靠 NIXL notification
Mooncake 路径里会有显式状态同步;NIXL 这里主要靠 NIXL notification。
Prefill 初始化 transfer 时传了 notif 字符串,比如:
{room}_kv_{chunk_id}_{is_last}_{pp_rank}
{room}_aux
{room}_state_{pp_rank}
见 python/sglang/srt/disaggregation/nixl/conn.py:886。
Decode 侧 NixlKVReceiver.poll() 会不断调用:
self.kv_mgr.update_transfer_status()
见 python/sglang/srt/disaggregation/nixl/conn.py:1181。
而 update_transfer_status() 里面通过 NIXL agent 拉取 notification:
notif_map = self.agent.get_new_notifs()
见 python/sglang/srt/disaggregation/nixl/conn.py:951。
收到 notification 后,Decode 按 room 记录:
- 哪些 KV chunk 到了
- 每个 PP rank 最后一个 chunk 是哪个
- aux 是否到了
- state 是否到了
见 python/sglang/srt/disaggregation/nixl/conn.py:961。
TransferStatus.is_done() 的条件是:
- 已知道需要几个 PP rank
- aux 已收到
- 如果需要 state,所有 PP rank 的 state 已收到
- 每个 PP rank 的所有 KV chunk 都收到
这个结构在 python/sglang/srt/disaggregation/nixl/conn.py:119。
所以 NIXL 的后续流程可以压缩成一句:
Decode 先把自己的 NIXL agent metadata 和目标 buffer base pointers 一次性注册给 Prefill;每个请求只发目标 page
indices;Prefill 完成 prefill 后,用自己的 NIXL agent 对 Decode agent 发起 RDMA WRITE;Decode 通过 NIXL
notification 判断 KV/aux/state 是否全部到齐,然后请求进入 decode。
和 Mooncake 对比:
| 项 | Mooncake | NIXL |
| --------------- | ------------------------------------ | ------------------------------------------ |
| peer 标识 | session_id = hostname:rpc_port | agent.name |
| peer 建立 | Mooncake engine session/handshake | agent_metadata + add_remote_agent() |
| 一次性注册消息 | 发送 decode session id + ptrs | 发送 decode agent metadata + ptrs |
| 数据传输 | Mooncake batch_transfer_sync_write | NIXL initialize_xfer("WRITE") + transfer() |
| 完成通知 | SGLang/Mooncake 状态同步 | NIXL notification get_new_notifs() |
| 每请求 metadata | room + dst indices + aux/state index | room + dst indices + aux/state index |
最关键的点是:NIXL 的 remote access 能力不来自 session_id,而来自 Decode agent 暴露的 opaque agent_metadata。
Prefill 收到它并 add_remote_agent() 之后,才可以用 Decode 的 agent.name 作为 peer_name 发起 WRITE。
PD Disaggregation in SGLang¶
约 7527 个字 687 行代码 13 张图片 预计阅读时间 46 分钟
Why PD Disaggregation?¶
Prefill 是 compute-bound 阶段,decode 是 memory-bound 阶段;为了追求吞吐量,会将 prefill 分成 chunk 与 decode 一块组成 mixed batch 进行推理,但是这会增大 TTFT 和 TPOT,对于用户和应用来说这严重影响了推理服务的质量
Prefill 阶段适合使用 TP 策略减小单张 GPU 上的计算量。而 decode 阶段是内存密集型适合使用 DP + PP。如果预填充和解码同时配置在一个计算设备上,并行策略不能单独配置。
所以现在很多推理服务商选择进行 PD 分离,prefill 集群与 decode 集群分别执行这两个推理阶段的任务,中间的 KV Cache 以及必要的元数据通过 RDMA 高速网络传输
-
DistServe:PD 分离开山之作,把 prefill 和 decoding 分离成两个实例池,各自分配 GPU、并行策略和 batch 策略,然后通过 KV cache 传递连接起来
-
保证 TTFT 和 TPOT 这类 SLO 同时最大化 Throughput,引入指标 goodput = 在满足这两个 SLO 下每张 GPU 能承载的最大请求率
- Prefill 阶段:在请求率较小时,更适合张量并行(TP)。在请求率较大时,更适合流水线并行(PP)
- Decode 阶段:GPU 数量增加时,PP 可显著提高吞吐量(因为其处理方式是流水线化的)。TP 则可降低延迟(减少单个请求的处理时间)。

-
Splitwise:把 prompt 计算和 token 生成放到不同的机器池上跑,各自用最合适、最便宜的 GPU
Prompt Pool -
放 H100 这类算力强但贵、耗电大的 GPU。
- 专门跑 prefill(一次性算完输入 prompt),追求 TTFT 低。
Token Pool - 可以用 A100 / 甚至更老的 GPU,重点是内存容量 / 带宽和能耗性价比。
- 只跑 decoding,把大量请求的 token generation 堆一堆做大 batch,拉满吞吐。
Mixed Pool(可选) - 还可以有一个 mixed pool,同时处理两种任务用于弹性调节负载。
- Mooncake:将 KV Cache 视为一等公民,所有的调度围绕 KV Cache 进行
Prefill / Decode 集群解耦 - 和 Splitwise / DistServe 一样,单独搞 prefill 池、decode 池。
- Prefill 池追 TTFT,Decode 池追 TBT 和吞吐。
再进一步:把 KVCache 做成分布式缓存池 - 利用 GPU 机器上闲着的 CPU、DRAM、SSD、多个 NIC,建一个分布式 KVCache pool。GPU 上只放当前需要的 KV 页面,其他都丢到 CPU/DRAM/SSD 等近端存储,传输靠 RDMA(GPUDirect)。
整个系统的调度都围着 KVCache 转 - 中央调度器叫 Conductor:
- 先根据 KVCache 在哪儿 + 节点负载选一对 prefill 节点 + decode 节点;
- 决定哪些 KV block 需要复制、迁移、淘汰;
- 结合 TTFT / TBT SLO 决定是否 早期拒绝请求
最近有工作在做统一的 LLM serving,根据不同任务和负载动态可以在 aggregated / disaggregated 之间切换或混合
- 短 prompt / 短输出、小模型、有些网络拓扑下,PD 不分离甚至更好;
- 长 context / decode-heavy、高 QPS 才明显受益。
PD Disaggregation Challenges & SGLang Solutions¶
-
Autoscaling
-
Dynamic Connection: A pair of prefill and decode server connections is established for each request. This approach allows us to easily scale the prefill and decode server pools up or down as needed.
- We monitor the GPU utilization of prefill and decode workers, and add or remove them based on real time usage.
-
Load balance
-
Least Loaded Policy: The load balancer is connected to prefill and decode pools with arbitrary sizes. When a request comes in, we select a pair of prefills and decode with the least loaded.
-
Latency of transfer KV cache
-
Non-blocking Transfer: Send and receive operations are non-blocking and run in a background thread. This ensures that the original scheduler event loop continues to operate uninterrupted while data transfer occurs in the background.
transfer_worker in prefill and decode_thread in decode
- RDMA-Based Transfer: We leverage queue pairs in RDMA to establish connections and utilize scatter-gather elements (SGE) in RDMA to transfer non-contiguous memory chunks efficiently.
PD Disaggregation VS. Raft(Multi-Raft)¶
在我看来,PD 分离与分布式的 Raft 有很多相似之处
- Raft 协议本质上是一个强领导者(Strong Leader)驱动的状态机。
-
而 SGLang 的 PD 分离其实非常像一个 KV Cache 驱动的 Raft。
-
Leader: Prefill Worker (产生 KV Cache,类似于产生 Log)。
- Follower: Decode Worker (消费 KV Cache,类似于 Apply Log)
Raft Overview¶
我们可以先来回顾下 Raft 在工程中是如何保证分布式系统一致性的:
-
Raft 的状态:
-
Follower(跟随者):所有节点起始的状态。
- Candidate(候选人):当 Follower 没收到 Leader 的心跳(超时),它会重新进入这个状态,开始重新选举 leader
- Leader(领导者):获得多数派(Quorum)投票后的状态。负责接收客户端请求,并驱动整个集群。
- 状态改变:

-
状态推进:
-
Etcd 中的 Raft 实际上靠一个类似 tick() 或 poll() 的循环来驱动
- poll() 会定时触发处理选举超时或者心跳超时的情况
- poll() 循环会不断从一个信箱(Inbox)中取出消息进行处理:
- AppendEntries (日志/心跳):如果收到 Leader 的消息,Follower 会更新自己的任期,并将状态重置为 Follower。
- RequestVote (拉票):节点根据自己的日志完整性决定是否投票。
-
强一致性:
-
多数派原则 (Quorum) 与 两阶段提交
- Similar Propose: 当 Leader 收到写请求,它不能立刻更新状态机(Apply),而是先把日志(Log Entry)复制给 Follower。
- 只有当 大多数节点 (N/2 + 1) 确认收到了这条日志并持久化到磁盘后,Leader 才会将这条日志标记为 Committed(已提交)然后应用到状态机将数据真正更新到存储中;然后返回给用户结果
- Similar Commit: Leader 通过下一次心跳(或者专门的 AppendEntries)告诉 Followers:刚才那条日志我已经提交了,你们也可以提交了
- 拥有最新日志者才能当选
- 出现脑裂现象保证 Term 更大的变为 leader,较小的 leader 变为 Follower
- Lease Read(租约读)
- Leader 在获得多数派确认后,会获得一个 lease(比如 1 秒)。在租约有效期内,Raft 保证不会产生新 Leader。
- 因此,Leader 在租约内可以直接响应读请求,无需网络交互
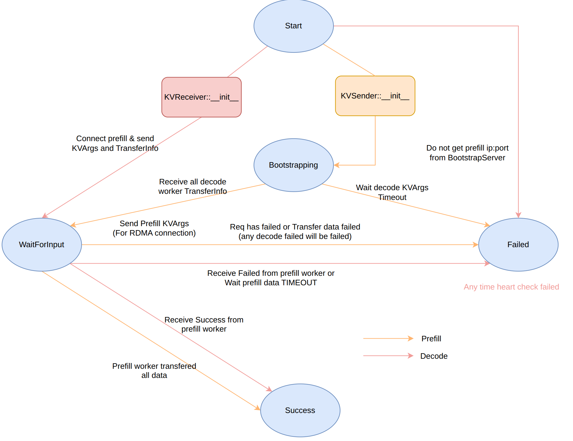
KVPoll 状态机转换 Overview¶
实际上 SGLang 的 PD 分离也是在推进一个状态机 KVPoll:
- 每个请求都会在一对 prefill 和 decode worker 进行通信
- 每个请求都会经历这几个状态(Start 是不存在的状态),除了 Success 和 Failed 可以缓存,其他所有状态从 request 中获得
一旦请求达到终态(Success/Failed),就锁定状态,避免后续状态被意外修改
任何状态都可能变为 Failed:
- RPC 请求超时,连接断开(start->failed)
- Prefill/Decode worker 崩溃,触发超时检测
- Prefill 端数据传输错误,同步 status 给 decode 端(waitforinput->failed)
- 任何时刻心跳检测失败,直接状态变为 failed
这里我们需要考虑几个问题:
- 我们如何改变状态,后台异步更新还是主线程阻塞更新?
- 如果使用异步更新如何保证一致性,我们需要的一致性等级有多高?
更新状态 & 获取状态¶
这里的状态更新是异步的,而获取状态是同步非阻塞的
- 注意这里我们没有显示用锁来保护 reqeust_status
Python───────────────────────────────────────────────────────────────── │ │ 主线程 (Scheduler Event Loop) 后台线程 (异步更新状态) │ ───────────────────────────── ──────────────────────── │ │ while True: # bootstrap_thread │ for req in queue: while True: │ status = req.sender.poll() msg = socket.recv() ← 阻塞 │ # ↑ 非阻塞!只查字典 update_status(room, ...) │ # ↑ 更新 request_status │ if status == Success: │ handle_success(req) # transfer_worker │ elif status == Failed: while True: │ handle_failed(req) chunk = queue.get() ← 阻塞 │ rdma_transfer(...) │ update_status(room, Success) │ │ ┌────────────────────────────────────────────────────────────── │ │ request_status (共享字典) │ │ │ │ 主线程: poll() 只读 后台线程: 写入更新 │ │ ↓ ↓ │ │ { room_1: WaitingForInput, ←── 更新 ── transfer_worker │ │ room_2: Success, ←── 更新 ── decode_thread │ │ room_3: Failed } ←── 更新 ── heartbeat_checker │ └──────────────────────────────────────────────────────────────
一致性¶
我们没有显示用锁来保护 reqeust_status,如何保证一致性呢?
这里涉及到一个问题,就是我们需要保证一致性的等级
-
实际上我们现在只是需要最终一致性,每个中间状态内部都是在后台线程阻塞等待推进下一个状态的消息
python sock.recv_multipart() sock.send_multipart() -
我们的状态设计是单调递增的,即使有竞争,结果也是收敛的:
- 每个请求独立,无跨请求依赖
-
可以保证最终一致性:
-
延迟可见不影响正确性
-
无持久化需求
- 进程重启 → 所有进行中的请求都会超时/重试
- 不需要恢复中间状态
-
失败是可接受的
PD Disaggregation VS. Raft¶
| 阶段 | Raft 日志推进 | Mooncake KV 传输推进 |
|---|---|---|
| 准备 | Leader 接收请求,写入本地日志 | Prefill 计算完 Block,写入本地缓存 |
| 传输 | Leader 通过 Poll 发送 AppendEntries | Prefill 通过 Poll 触发 RDMA Write |
| 确认 | Follower 回复 ACK | RDMA 返回 status 给 Prefill |
| 提交 (Commit) | Leader 发现过半数 ACK,更新 commitIndex | Prefill 收到所有 TP Rank 确认,同步给 Decode status |
- 但是这里 Raft 一般用于数据库/文件系统的元数据管理所以需要强一致性;而 PD 分离只需要保证最终一致性
Raft 需要保证落盘以及数据任意时刻的一致性;而 PD 分离状态转换是内部流程且单调递增,不影响用户可见的数据正确性
PD Disaggregation VS. Multi-Raft¶
对于 scaling 和 load balance来说,PD 分离与 Multi-Raft 又很像:
| 核心维度 | SGLang(PD 分离架构) | Multi-Raft |
|---|---|---|
| 1. 负载均衡 | Least Loaded Policy(最小负载) 请求来临时,实时路由给当前最空的节点 | Rebalance(重平衡) 后台定期巡检,发现某台机器 Leader 过多,发起迁移指令 |
| 2. 分片与扩容 | 基于任务形态扩容 • Prompt 很长(Input 压力大)→ 扩容 Prefill • 生成很长(Output 压力大)→ 扩容 Decode | 基于热点分裂扩容(Split & Move) • 将大数据拆成多个小 Region • 新机器上线后将分裂后的 Region 迁移过去 |
对于 Multi-Raft,实际上我们驱动整个状态机通过异步回调的方式:
-
Motivation:
- 现代分布式存储(如 TiKV, Nebula, CockroachDB)都是 Multi-Raft 架构,一台机器有大量 Region,每个 Region 构成一个 Raft Group。
- 同步 tick(),需要每个 raft group 都有一个线程死循环推动状态机。
- 异步模型可以使用少量的线程,通过 Reactor 模式同时驱动数万个 Raft Group。只有当某个 Group 真的收到消息或定时器到期时,才唤醒线程去处理。
-
优势:
- Raft 的流程中包含两次昂贵的 IO:网络 IO(RPC)和 磁盘 IO(WAL 持久化)。
- 流水线(Pipelining):在等待磁盘
fsync的Future完成时,线程可以切过去处理另一个 Raft Group 的请求,或者处理当前 Group 的预计算逻辑。 - 批量化(Batching):异步队列天然形成了缓冲区,更容易把多个小的 Log Entry 合并成一次大的磁盘写入或网络包发送。
对于 SGLang 中的 PD 分离,实际上 CPU 的占用率我们并不关注,GPU 尽可能不空闲以及 CPU-GPU overlap 是我们关注的重点,所以 SGLang 设计时没有引入异步构建 bootstrap
但是为了不影响主线程处理 req,将更改状态机的操作单独开启线程异步处理
-
Decode Notify: Prefill 单独启动一个 bootstrap_thread 线程,用于接收并保存 Decode 传来的 KVArgs 以及 TransferInfo,用于后续 RDMA 传输
-
Prefill Sync Status: Decode 启动一个 decode_thread 线程,用于接收 Prefill 同步的 status(Success or Failed)
Prefill Worker 状态转换¶
Start(No state)->Bootstrapping¶
- Req 进入 prefill 阶段后加入 bootstrap_queue 之前,构建 KVSender
Bootstrapping → WaitingForInput¶
-
连接建立完成,等待 KV 数据准备
-
等待 KVArgs
- 等待所有 TP Decode 的 TransferInfo
- 等待 Prefill 完成计算后调用 sender.send() 发送 KV cache
WaitingForInput → Success¶
- 所有数据传输完成
Any State -> Failed¶
-
Bootstrapping->Failed:
- Decode 宕机导致 prefill bootstrap_thread timeout
-
WaitingForInput -> Failed:
- Decode 宕机导致 RDMA 传输失败
Decode Worker 状态转换¶
Start(No state) ->Bootstrapping->WaitingForINput¶
KVReceiver::__init__()
1. super().__init__() 设置 Bootstrapping
2. _register_kv_args() 发送 KVArgs
_get_bootstrap_info_from_server
_connect_to_bootstrap_server
sock.send_multipart(KVArgs)
3. update_status(WaitingForInput) ← 直接覆盖!
4. init(kv_indices, aux_index)
5. sock.send_multipart(TransferInfo)
6. self.init_time = time.time() ← 开始超时计时
WaitingForInput → Success¶
Any State -> Failed¶
- WaitingForInput -> Failed:
- 获取 Prefill 信息失败 (BootstrapServer 不可达)
- Prefill Tranfer 超时
- Prefill 宕机导致心跳检测失败
通信¶
控制面(Control Plane)¶
- 传输协议:
ZMQ(底层 TCP) / HTTP - 传输内容:
CPU 侧元数据
- HTTP(Bootstrap Server 交互)
- Prefill 注册:
PUT /route注册 rank_ip、rank_port、TP/DP/PP 配置 -
Decode 查询:
GET /route获取 Prefill 连接信息
2. ZMQ(Worker 间直接通信)
Decode → Prefill: -
KVArgsRegisterInfo(KV buffer 指针注册)
- TransferInfo(目标 KV indices)
Prefill → Decode: - Status 同步(Success / Failed)
- AUX_DATA(NVLINK 模式下,辅助数据走 TCP)
数据面(Data Plane)¶
- 传输协议:
RDMA(Mooncake Transfer Engine) - 传输内容:
GPU 侧大块数据
Prefill → Decode(单向 RDMA Write):
- KV Cache(主要数据,所有 layers 的 K/V tensors)
- Aux Data(output_id、cached_tokens、hidden_states 等)
- State Data(Mamba state、SWA extra pool 等)
控制面连接维护¶
元数据缓存 connection_pool¶
# 位置: Decode 端 KVManager
# 作用: 缓存从 Bootstrap Server 获取的 Prefill 连接信息
connection_pool: Dict[str, List[dict]] = {}
# Key: "{bootstrap_addr}_{target_dp_group}_{target_tp_rank}"
# Value: [{"rank_ip": "...", "rank_port": ..., "is_dummy": bool}, ...]
ZMQ 连接缓存¶
TCP 连接工作流程¶
- 当前代码没有显式清理 _socket_cache,节点故障后,stale socket 仍在缓存中
对于 PD 分离这种场景来说, prefill 节点宕机情况较少,额外的开销应该可以接受,不是很要紧的优化点
[系统启动]
Prefill Worker: Decode Worker:
KVManager 初始化 1. KVManager 初始化
HTTP PUT /route 注册到 2. connection_pool = {}
Bootstrap Server 3. _socket_cache = {} (类级别)
bootstrap_thread 启动 4. decode_thread 启动
transfer_workers 启动 5. heartbeat_checker 启动
[第一个请求 Req1: Decode 需要连接 Prefill_A]
KVReceiver.init(bootstrap_addr=“addr_A”, room=1001):
Step 1: 查询 connection_pool
─────────────────────────────────────────────────────────────────────────
bootstrap_key = “addr_A_0_0”
connection_pool.get(“addr_A_0_0”) → Miss
Step 2: HTTP 查询 Bootstrap Server
─────────────────────────────────────────────────────────────────────────
GET http://addr_A/route?engine_rank=0&target_dp_group=0&target_pp_rank=0
Response: {"rank_ip": "10.0.0.2", "rank_port": 12345, ...}
connection_pool["addr_A_0_0"] = [{"rank_ip": "10.0.0.2", ...}]
Step 3: 建立 ZMQ 连接并注册 KVArgs
─────────────────────────────────────────────────────────────────────────
endpoint = “tcp://10.0.0.2:12345”
_socket_cache.get(endpoint) → Miss
sock = zmq.socket(PUSH); sock.connect(endpoint)
_socket_cache[endpoint] = sock
_socket_locks[endpoint] = Lock()
sock.send_multipart([
"None", # 特殊标记:这是 KVArgs 注册
local_ip, rank_port,
session_id,
packed_kv_data_ptrs, # KV buffer 指针
packed_aux_data_ptrs, # Aux buffer 指针
...
])
KVReceiver.init(kv_indices=[0,1,2,3], aux_index=5):
─────────────────────────────────────────────────────────────────────────
# 复用已有连接
sock, lock = _connect_to_bootstrap_server(bootstrap_info)
# sock 来自 _socket_cache[endpoint],直接命中!
with lock:
sock.send_multipart([
"1001", # room (非 "None",表示 TransferInfo)
local_ip, rank_port,
session_id,
kv_indices.tobytes(), # 告诉 Prefill 写到哪些位置
str(aux_index),
...
])
[状态变化]
connection_pool = {“addr_A_0_0”: [{“rank_ip”: “10.0.0.2”, …}]}
_socket_cache = {“tcp://10.0.0.2:12345”: }
_socket_locks = {“tcp://10.0.0.2:12345”: }
[第二个请求 Req2: 相同配置,连接 Prefill_A]
═════════════════════════════════════════════════════════════════════════
KVReceiver.init(bootstrap_addr=“addr_A”, room=1002):
connection_pool.get(“addr_A_0_0”) → Hit ✓ 直接使用缓存的 bootstrap_info
# 跳过 HTTP 查询!
# 跳过 _register_kv_args!(只在首次连接时注册)
KVReceiver.init(kv_indices=[4,5,6], aux_index=6):
endpoint = “tcp://10.0.0.2:12345”
_socket_cache.get(endpoint) → Hit ✓ 复用已有 socket
sock.send_multipart([…])
[Prefill_A 故障]
═════════════════════════════════════════════════════════════════════════
heartbeat_checker 检测到 Prefill_A 不可达:
_handle_node_failure(“addr_A”):
# 清理 connection_pool 中所有以 “addr_A” 开头的条目
del connection_pool[“addr_A_0_0”]
del prefill_dp_size_table[“addr_A”]
del prefill_attn_tp_size_table[“addr_A”]
# 标记相关请求为 Failed
for room in affected_rooms:
update_status(room, KVPoll.Failed)
⚠️ 注意: _socket_cache 没有清理!
(socket 可能变成 stale,但下次使用会失败被检测到)
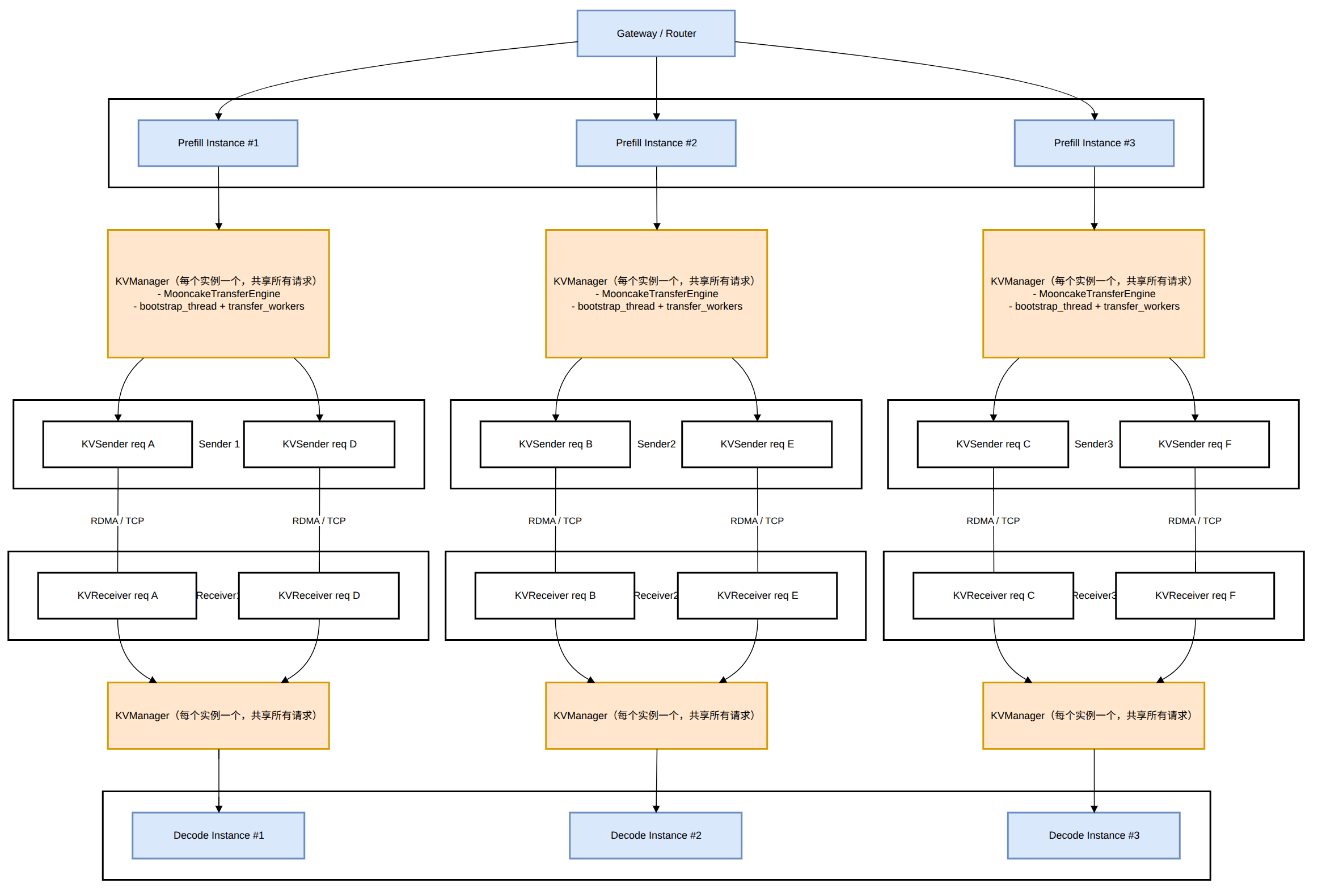
Transfer Overview¶
- Prefill 和 Decode 是服务启动时创建的是固定数量的实例
-
KVManager 每个实例一个,分发到相应实例的 requests 共享这个 KVManager
-
初始化 Transfer Engine,相应的 transfer_worker 以及 bootstrap_thread 和 decode_thread 和 heart_checker
- KVSender/KVReceiver 请求到达时创建,每个请求维护各自的 sender 和 receiver
-
唯一确定连接的标识是 bootstrap_room,由 Gateway 利用随机数生成,每个 Req 唯一
-
用于关联 Sender 和 Receiver
KVManager (共享) - 重量级资源
- 初始化 RDMA 引擎 (P2PHANDSHAKE)
- 注册 GPU 内存到 RDMA
- 管理后台传输线程池,消息触发线程,心跳检测线程等
- 维护所有请求的状态表 (request_status)
KVSender/KVReceiver (每请求一个) - 轻量级句柄
- 持有 bootstrap_room (请求唯一标识)
- 持有 conclude_state (请求状态)
- 持有 init_time (超时检测)
- 引用共享的 KVManager 来执行实际操作
Transfer Msg¶
Decode 向 prefill 传递¶
class KVArgsRegisterInfo:
room: str # 区分不同请求,相同请求的不同 tp,room 相同
endpoint: str # 目标端可达地址(host/IP/hostname)
dst_port: int # 目标端数据面端口
mooncake_session_id: str # 本次传输在 mooncake backend 的唯一标识
dst_kv_ptrs: list[int] # 目标端 KV Cache 显存池的基地址指针列表(每卡/每 rank 一份)
dst_aux_ptrs: list[int] # 目标端 Aux 数据的显存池地址
dst_state_data_ptrs: list[int] # 目标端 state 数据的显存池地址
dst_tp_rank: int # 目标端的张量并行(TP)规模
dst_attn_tp_size: int
dst_kv_item_len: int # 每个数据项的长度(通常对应 Block Size),用于计算内存偏移
class TransferInfo:
room: int
endpoint: str
dst_port: int
mooncake_session_id: str
dst_kv_indices: npt.NDArray[np.int32] # 目标端 KV cache 中,要被写入/填充的索引集合
dst_aux_index: int # Aux cache 的目标索引
dst_state_indices: List[int]
required_dst_info_num: int # 本次传输**至少需要多少条目标端注册信息**才能开始
is_dummy: bool # 标记假传输
Prefill 内部使用¶
- Prefill 调用 send_kv_chunk 时实际上先在内部构建 TransferKVChunk 插入到 transfer_queue 中,然后 transfer_worker 后台线程从这个 transfer_queue 中取数据发送给 decode
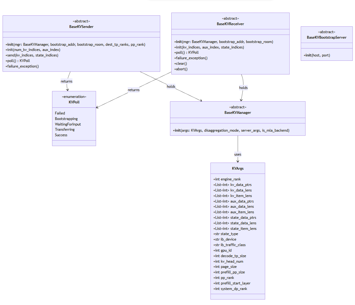
Transfer Component of PD Disaggregation¶
这些是无关传输引擎的 KVCache 传输策略,换句话说,我们想实现一个新 Transfer Engine,实现这些接口即可
上面介绍了 KVSender,KVReceiver,KVManager
-
BaseBootstrapServer:用于 Prefill 和 Decode 建立 TCP 连接前,用于 prefill 注册 ip + port 以及 deocde 查询 prefill 的 ip + port
-
KVArgs:Decode 向 Prefill 发送里面的相关元数据,用于后续 RDMA 传输的 dst 相关参数
-
KVPoll:状态机,所有的元数据,数据传输都靠状态机推进状态
问题¶
aux_data 负责存储什么¶
传输 Prefill 阶段生成的第一个 token 的元数据,供 Decode 阶段使用,在 utils.py 中定义,包含:
-
output_ids:输出 token ID
-
cached_tokens:缓存的 token 数量
-
output_token_logprobs_val/idx:token 级别的 logprobs
-
output_top_logprobs_val/idx:top-k logprobs
-
output_topk_p/index:用于投机解码
-
output_hidden_states:隐藏层状态
state_data 负责存储什么¶
在 prefill.py 和 decode.py 中处理,根据模型类型不同:
-
Mamba 混合模型 (HybridLinearKVPool):
- 传输单个 Mamba 状态索引
- 用于 SSM(State Space Model)状态
-
SWA 模型 (SWAKVPool):
- 传输滑动窗口内的 KV 索引
- 窗口大小由 sliding_window_size 决定
- 用于支持滑动窗口注意力机制
-
NSA 模型 (NSATokenToKVPool):
- 传输完整序列的 KV 索引
- 用于非标准注意力架构
-
标准 Transformer:
state_data为空(state_type = "none")
Transfer Pipeline¶
整体流程如下图
启动阶段(只执行一次)¶
Prefill Worker 启动流程
KVManager.init()
→ init_engine()
→ MooncakeTransferEngine.init()
→ engine.initialize("P2PHANDSHAKE", "rdma") # 初始化本地 RDMA
→ register_buffer_to_engine() # 注册 GPU 内存
→ start_prefill_thread() # 启动 bootstrap_thread
- Prefill worker 将自己的 ip 和 port 注册到 bootstrap server 的路由表中,供后续与 decode worker 建立 TCP 连接使用
Decode Worker 启动流程
KVManager.init()
→ init_engine()
→ MooncakeTransferEngine.init()
→ engine.initialize("P2PHANDSHAKE", "rdma") # 初始化本地 RDMA
→ register_buffer_to_engine()
→ start_decode_thread() # 启动 decode_thread + heartbeat_checker
Gateway 接收请求¶
用户请求 → Gateway
→ _generate_bootstrap_room() # random.randint(0, 2^63-1)
→ 选择 Prefill/Decode 实例对
→ 注入 {bootstrap_host, bootstrap_port, bootstrap_room}
→ 并行转发到 Prefill 和 Decode
创建 KVSender / KVReceiver¶
Prefill 侧流程
PrefillScheduler.add(req)
→ KVSender(mgr, bootstrap_room=X)
→ update_status(X, Bootstrapping) # 等待 Decode 通知
→ init_time = time.time() # 开始超时计时
Decode 侧流程
DecodeScheduler.add(req)
→ KVReceiver(mgr, bootstrap_room=X)
→ _register_kv_args() # 发送 KV buffer 指针到 Prefill
→ update_status(X, WaitingForInput)
Decode → Prefill:发送 KV indices 等传输元数据¶
Decode 端
KVReceiver.init(kv_indices, aux_index, state_indices)
→ _get_bootstrap_info_from_server() # get prefill ip:port
→ _connect_to_bootstrap_server() # TCP connect sync
→ ZMQ send_multipart([
room, ip, port, session_id,
kv_indices, aux_index, ...
])
Prefill 端
bootstrap_thread.recv_multipart()
→ transfer_infos[room] = TransferInfo(dst_kv_indices, ...)
→ update_status(room, WaitingForInput) # Bootstrap 完成
Prefill → Decode:通过 RDMA 传输 KV Cache¶
Prefill 端数据准备
KVSender.send(kv_indices)
→ add_transfer_request(room, kv_indices, ...)
→ transfer_queue.put(TransferKVChunk)
Prefill 后台 transfer_worker
transfer_worker:
→ send_kvcache(session_id, src_indices, dst_ptrs, dst_indices)
→ engine.batch_transfer_sync(...) # RDMA 写入 Decode GPU 内存
→ send_aux(...) # 传输辅助数据
- 这里从 transfer_queue 中取出数据发送
Note
transfer_queue 使用 Condition(Lock + wait/notify) 机制保护 queue
Prefill → Decode:同步完成状态¶
Prefill 端
sync_status_to_decode_endpoint(endpoint, port, room, Success, rank)
→ ZMQ send [room, status=Success, prefill_rank]
Decode 端
后台线程接收数据并更新 decode 端 req.status
decode_thread.recv_multipart()
→ prefill_response_tracker[room].add(rank)
→ if all_arrived:update_status(room, Success)
Decode → Prefill:心跳检测(周期性)¶
Decode heartbeat_checker后台线程进行监测;定期向 prefill 维护的 bootstrap server 中发起 GET 请求
while True:
sleep(heartbeat_interval) # 默认 5 秒
for addr in prefill_addresses:
response = session.get(f"http://{addr}/health")
if failed:
heartbeat_failures[addr] += 1
if failures >= max_failures:
_handle_node_failure(addr) # 标记相关请求为 Failed
Transfer Opimization¶
-
Batch poll: 一次 all_reduce 同步所有请求状态 (TP 场景)
poll_and_all_reduce([sender1, sender2, sender3, ...], gloo_group) │ ▼ [poll1, poll2, poll3] ──all_reduce──▶ [min_poll1, min_poll2, min_poll3] -
连续内存块合并:减少 RDMA 传输次数
-
多层 KV 合并传输:直接一次 batch 写入 RDMA 对端设备
Layer 0 K: [block1, block2, block3] Layer 0 V: [block1, block2, block3] Layer 1 K: [block1, block2, block3] ────合并────▶ transfer_blocks Layer 1 V: [block1, block2, block3] (所有层所有块)
Note
实际上 Mooncake 传输引擎底层实现应该也有特殊优化,这里先略过
Scheduler with PD Disaggregation¶
上面我们已经讨论了 Transfer 本身如何在 prefill worker 和 decode worker 中进行消息通信和状态机的转换;现在的问题是我们如何将上面的 Transfer 流程结合到 req 的正常的 scheduler 中。
如果增加了 KV Transfer 流程的话,我们需要为 req 增加 transfer status,这带来的问题是如何处理不同 status 的 req,这里我们有两种思路去处理:
- 每次遍历 waiting queue,poll() 获取 req 状态比较不同状态对应不同处理
- 分不同状态,构建不同的队列,每次因为非 Failed 状态转换是不可逆的,每个队列一定是 FIFO,适合多队列处理
SGLang 的实现是第二种,个人认为可能有如下原因:
-
状态转换的不可逆性天然适合多队列:
-
TP > 1 场景下,批量处理一次 all-reduce 收益很大
```python
# 单队列方案:逐个 poll
for req in queue:
status = req.kv_receiver.poll() # 每个请求一次 poll
# 多队列方案:批量 poll + all_reduce (当前实现)
polls = poll_and_all_reduce(
[req.kv_receiver for req in transfer_queue], # 批量收集
gloo_group # 一次 all_reduce
)
```
Important
这里的 poll() 都是非阻塞且无锁的,只是去查了一下字典中的状态值;这个字典由 bootstrap_thread 或 decode_thread 后台异步更新
Init with PD Disaggregation¶
Prefill:
- 分配 aux data 的内存分配器的显存,注意这里我们需要 2 倍 running_bs 的大小
为了稳定性,保守的设计
# prefill
Bootstrap Queue → Waiting Queue → Prefill Forward → Inflight Queue → Transfer Done
↑ 分配 ↑ 释放
|<------------------------- 持续占用 slot --------------------------->|
-
初始化 MetadataBuffers,在最后一个 kv chunk 发送给 decode 时,同时发送 MetadataBuffers 作为 aux data
python # aux data(MetadataBuffers contains) class MetadataBuffers: self.output_ids self.cached_tokens self.output_token_logprobs_val self.output_token_logprobs_idx self.output_top_logprobs_val self.output_top_logprobs_idx # For PD + spec decode self.output_topk_p self.output_topk_index self.output_hidden_states -
初始化两个队列,waiting queue Scheduler init 已经初始化了
1. Bootstrap Queue- Initialize a sender for each request
- Use the queue to store requests whose bootstrap (handshake and preallocation) has not finished
- Poll senders to check bootstrap state
- Once bootstrap is complete, move request to Waiting Queue
- Waiting Queue
- Use PrefillAdder to pop requests
- Run forward
- Add the request to Infight Queue
- Infight Queue
- Poll (non-blocking) the sender of the request
- Once the transfer has finished, return the request
Decode:
-
分配 aux data 的内存分配器的显存,注意这里我们需要 2 倍 running_bs 的大小,三个队列中可能同时需要一块 slot
-
初始化 MetadataBuffers,在最后一个 kv chunk 发送给 decode 时,同时发送 MetadataBuffers 作为 aux data
python # aux data(MetadataBuffers contains) class MetadataBuffers: self.output_ids self.cached_tokens self.output_token_logprobs_val self.output_token_logprobs_idx self.output_top_logprobs_val self.output_top_logprobs_idx # For PD + spec decode self.output_topk_p self.output_topk_index self.output_hidden_states -
初始化 2 个队列,waiting queue 和 running batch Scheduler init 已经初始化了
1. PreallocQueue:- Initialize a receiver for each request
- The request handshakes first, and pre-allocate kv once there is available kv.
- Move the request to TransferQueue.
- TransferQueue:
- Poll the receiver to check the transfer state
- If the transfer has finished, move the request to waiting queue
- WaitingQueue:
- Use the requests in the queue to construct a PrebuiltExtendBatch
- Skip the prefill forward but only populate metadata
- RunningBatch:
- Merge the resolved PrebuiltExtendBatch into running batch to run decoding
EventLoop with Multiqueue¶
-
Prefill Server
Pythonwhile True: recv_reqs = self.recv_requests() self.bootstrap_queue.extend(recv_reqs) self.waiting_queue.extend(self.bootstrap_queue.pop_bootstrapped()) batch = self.get_next_prefill_batch() if batch: result = self.run_batch(batch) # 1. batch.reqs start transferring # 2. add the transferring reqs into inflight queue self.process_batch_result(self, batch, result) self.process_infight_queue(self) -
Decode Server
python while True: recv_reqs = self.recv_requests() self.prealloc_queue.extend(recv_reqs) self.transfer_queue.extend(self.prealloc_queue.pop_prealloc()) self.waiting_queue.extend(self.transfer_queue.pop_transfer()) batch = self.get_next_decode_batch() if batch: result = self.run_batch(batch) self.process_batch_result(self, batch, result)
Detailed Prefill Processing¶
新的 req 会先加入 bootstrap queue,这个过程中会 init KVSender
-
将 req.origin_input_ids 分成多个 chunk 进行传输;req.fill_ids 每次只包含 prefix + trunc
- 利用 PrefillAdder 判断此次有多少 req 可以进行 prefill (many whole req with or without only 1 chunked req)python # 情况 1: 无 prefix 匹配 req.extend_input_len = trunc_len req.fill_ids = req.fill_ids[:trunc_len] # 直接截断到 trunc_len # 情况 2: 有 prefix 匹配 req.extend_input_len = trunc_len req.fill_ids = req.fill_ids[: len(req.prefix_indices) + trunc_len] # 保留 prefix + 截断部分 -
poll() 获取所有 req 的状态,将 bootstrap queue 中完成了与 decode worker TCP 连接的 req(req.status=WaitForInput),更新它们 kvsender 的 kv_indices 和 aux_index;然后放入 waiting_queue 等待被调度
-
被调度到的 req 组成一个 prefill 或者 mixed batch,进入 run_batch 进行 forward 处理
-
将 req 放入 inflight queue,后台的 Transfer worker 开始传输 TransferKVChunk(部分 KV Cache),最后一个 chunk 还会传输 MetadataBuffers,将 decode 需要的 output_ids 以及 cached_tokens 等数据一并传输过去
这里的 KV Cache 按页传输,向上取整,不满一页也传输一整页
- poll() 获取所有 req 的状态,将 inflight queue 中完成了数据传输的的 req(req.status=Success) 进行后处理
- release_kv_cache
- Free metadata buffer memory,避免超过 metadatabuffer allocator 的显存用量
PreillAdder tokens changes¶
通过 rem_total_tokens 表示剩余的总可用 token 数量,用于判断是否有足够的内存来接受新请求。
- 可驱逐的 token,是在 tree_cache 中没有 req 引用的 token 数
- rem_total_token_offset 由几部分组成:
- mixed_with_decode_tokens:batch 和 chunked prefill 一块计算需要排除 decode 的 token,数值等于 running_bs
-
Running batch 的预留量:
- 这里有个参数 new_token_ratio,初始时设置为 0.7, 每次 decode 后降低一点, OOM 后调整该 ratio 变得更保守具体代码
- 新请求的预留量:
- extend_input_len:本次要 prefill 的 token 数
- max_new_tokens:预估的最大生成 token 数
-
如果加入完整新请求,直接更新 rem_total_token_offset 为 extend_len(prompt - prefix in tree cache) + max_new_tokens
-
如果加入 chunked_req,更新 rem_total_token_offset 为 extend_input_len,只有最后一个 chunk,会更新为 extend_len + max_new_tokens
-
第一次分块执行 add_one_req 逻辑,只是最后分配资源变成分块后的资源
-
后续分块执行 add_chunked_req 逻辑,必须将 chunked_req 加入到 can_run_list 中供后续组成 prefill batch。即使资源紧张,chunked_req 也必须被添加,因为:
- 它已经占用了部分 KV cache,必须让它继续处理或完成,才能释放资源
- 否则会造成内存泄漏(资源被占用但永远无法释放)
Detailed Decode Processing¶
新的 req 会进入 prealloc queue,这个过程中会初始化 KVReceiver,并构造 DecodeRequest
class DecodeRequest:
req: Req
kv_receiver: BaseKVReceiver
waiting_for_input: bool = False
metadata_buffer_index: int = -1
- 先将 retracted 的请求加入 Waiting queue,因为 KV Cache 已经传输完成了,如果 retracted req 还有,那么我们不会为新请求分配 memory
- 如果还有剩余空间进行新请求的推理,我们定期轮询(由 polling_count 控制轮询间隔),从 DecodePreallocQueue 中为已完成握手的请求预分配 KV cache 内存,然后将它们移到 Transferqueue 等待被调度
Note
降低 CPU 开销,避免频繁的网络 polling
- 计算可撤回的 tokens,即正在运行的请求(running_batch)占用的总 tokens
python retractable_tokens = sum( len(r.origin_input_ids) + len(r.output_ids) for r in self.scheduler.running_batch.reqs ) -
计算可分配的 tokens,确保最大请求能完成这部分 token 需要被减掉,至少保证单个请求能完成具体代码
-
移除所有失败的 req
- 对当前队列中每个 req 尝试 pre-alloc,如果通过两次检查,执行预分配得到对应的 kv_indices 和 metadata_buffer_index
Important
这里做了两次内存检查;都是为了避免后续该请求无法继续推进导致 memory leak
-
当前立即需要的 token 数
-
未来 decode 的最坏情况
- 调用 KVReceiver 的 init() 方法,将 kv_indices 对应的物理显存位置和 aux data 对应的物理显存位置告诉 prefill worker,准备后续接收 RDMA 传送过来的这些数据
- Transfer queue 中进行 poll() 获取 req 状态,当且仅当成功时,利用传来的 MetadataBuffers 构造 DecodeRequest,然后将这个 DecodeRequest 放入 waitingqueue
-
构建 prebuilt_batch,利用传来的 metadata 和 KV Cache,在 decode worker 中构建 tree_cache;output_ids 实际上是 req.output_ids 的最后一个 token,由 prefill worker 生成
-
优先调度 prebuilt batch 执行,run_batch 返回 GenerateResult()
-
后处理:在特殊的 process_batch_result_prebuilt 中做后处理
Pythondef process_batch_result_prebuilt(self: Scheduler, batch: ScheduleBatch): assert self.disaggregation_mode == DisaggregationMode.DECODE for req in batch.reqs: req.check_finished() if req.finished(): req.time_stats.forward_entry_time = req.time_stats.completion_time = ( time.perf_counter() ) trace_slice_end( RequestStage.DECODE_QUICK_FINISH, req.rid, thread_finish_flag=True, ) release_kv_cache(req, self.tree_cache) # Note: Logprobs should be handled on the prefill engine. trace_slice_batch(RequestStage.DECODE_FAKE_OUTPUT, batch.reqs) self.stream_output(batch.reqs, batch.return_logprob)
Code Ref¶
calc ratio¶
self.rem_total_token_offset += sum(
[self._get_running_request_total_token_offset(r) for r in running_batch.reqs]
)
def _get_running_request_total_token_offset(self, req: Req) -> int:
return (
min(
(req.sampling_params.max_new_tokens - len(req.output_ids)),
CLIP_MAX_NEW_TOKENS,
)
* self.new_token_ratio
)
CLIP_MAX_NEW_TOKENS = int(
os.environ.get("SGLANG_CLIP_MAX_NEW_TOKENS_ESTIMATION", "4096")
)
# 初始时设置为 0.7, 每次 decode 后降低一点, OOM 后调整 ratio 变得更保守
init_new_token_ratio = min(
SGLANG_INIT_NEW_TOKEN_RATIO × schedule_conservativeness, # 默认 0.7
1.0
)
self.new_token_ratio = max(
self.new_token_ratio - self.new_token_ratio_decay,
self.min_new_token_ratio # 默认 0.7 × 0.14 = 0.098
)
calc allocatable tokens¶
allocatable_tokens = self._allocatable_tokens(
retractable_tokens=retractable_tokens,
count_retracted=True
)
# 1. 计算最大单请求需求
need_space_for_single_req = max(
[
min(x.sampling_params.max_new_tokens, CLIP_MAX_NEW_TOKEN)
+ len(x.origin_input_ids)
- retractable_tokens # 减去可撤回的!
for x in running_batch.reqs
]
) if retractable_tokens is not None else 0
# 2. 获取可用 KV cache 大小
available_size = token_to_kv_pool_allocator.available_size()
# 3. 计算可分配量
allocatable_tokens = available_size - max(
# 预留给未来 decode 的空间
num_reserved_decode_tokens * (
len(running_batch.reqs) +
len(transfer_queue.queue) +
len(waiting_queue)
),
# 确保最大请求能完成(假设其他都撤回)
need_space_for_single_req
)
# 4. 减去 retracted 请求占用
allocatable_tokens -= sum(
len(req.origin_input_ids) + len(req.output_ids) + num_reserved_decode_tokens
for req in retracted_queue
)
Why Retracted Reqs First?¶
- 公平性:retracted 的请求已经部分完成,应该优先恢复
- 避免饥饿:防止 retracted 请求永远无法完成
- 减少浪费:这些请求的部分工作已经完成(部分 KV cache 已计算)
Dummy Test¶
我们需要实现 fake 模式下的 KVSender,KVReceiver,KVManager,KVBootstrapServer;可以模拟 Transfer 流程,这里我们没有真实传输 KV Cache,所以数据是无意义的
启动所有服务命令
# Terminal 1: Prefill
CUDA_VISIBLE_DEVICES=0 python -m sglang.launch_server \
--model-path Qwen/Qwen3-0.6B \
--disaggregation-mode prefill \
--disaggregation-transfer-backend fake \
--port 30000 \
--host 127.0.0.1 \
--trust-remote-code
# Terminal 2: Decode
CUDA_VISIBLE_DEVICES=1 python -m sglang.launch_server \
--model-path Qwen/Qwen3-0.6B \
--disaggregation-mode decode \
--disaggregation-transfer-backend fake \
--port 30001 \
--host 127.0.0.1 \
--trust-remote-code
# Terminal 3: Router
python -m sglang_router.launch_router \
--pd-disaggregation \
--prefill http://127.0.0.1:30000 \
--decode http://127.0.0.1:30001 \
--host 0.0.0.0 \
--port 8000
测试命令
curl http://localhost:8000/v1/chat/completions \
-H "Content-Type: application/json" \
-d '{
"model": "Qwen/Qwen3-0.6B",
"messages": [
{"role": "user", "content": "你好,请介绍一下自己"}
],
"max_tokens": 100,
"temperature": 0.7
}'
结果
{
"id": "42ac1ce075254ad8be944f7ebabded3b",
"object": "chat.completion",
"created": 1768037672,
"model": "Qwen/Qwen3-0.6B",
"choices": [
{
"index": 0,
"message": {
"role": "assistant",
"content": "!enciónenciónenciónenciónenciónenciónenciónenciónenciónenciónenciónenciónenciónenciónenciónenciónenciónenciónenciónenciónenciónenciónenciónenciónenciónenciónenciónenciónenciónenciónenciónenciónenciónenciónenciónenciónenciónenciónenciónenciónenciónenciónenciónenciónenciónenciónenciónenciónenciónenciónenciónenciónenciónenciónenciónenciónenciónenciónenciónenciónenciónenciónenciónenciónenciónenciónenciónenciónenciónenciónenciónenciónenciónenciónenciónenciónenciónenciónenciónenciónenciónenciónenciónenciónenciónenciónenciónenciónenciónenciónenciónenciónenciónenciónenciónenciónenciónenciónención",
"reasoning_content": null,
"tool_calls": null
},
"logprobs": null,
"finish_reason": "length",
"matched_stop": null
}
],
"usage": {
"prompt_tokens": 12,
"total_tokens": 112,
"completion_tokens": 100,
"prompt_tokens_details": null,
"reasoning_tokens": 0
},
"metadata": {
"weight_version": "default"
}
}
问题¶
- Router 如何将 req 分到 prefill,会不会分到 decode
- 实际上 router 会同时将 req 分发给 prefill worker 和 decode worker;同时在不同的机器上推进
-
通过 KVSender 和 KVReceiver 之间对 KVPoll 状态机的推进,实现 prefill->decode 的 KV Cache 和相关元数据传输,在 decode worker 上执行后续 decode 流程,通过构建 prebuilt batch,跳过 decode 上的 prefill 阶段
2. KV Cache 如何传输(from prefill to decode) -
通过 bootstrap,decode 拿到 Prefill 的 ip:port,进行 TCP 连接
- 通过 TCP 连接,同步 RDMA 需要的相关元数据(session_id, data_ptrs)
- 传输使用 RDMA 零拷贝,直接从 prefill 传输到 decode
请求完成 prefill 阶段后,才发送;在此之前 decode 会向 prefill 发送 decode 预留的 kv indices 等元数据
- Prefill 和 Decode 连接的生命周期以及管理权在哪
- Prefill 维护 bootstrapserver,里面存放 prefill 的 ip:port
- Deocde 维护 connection_pool,里面存放的是 prefill 的 ip:port 缓存
- 实际上,真正的控制面的 TCP 连接存放在 decode 的 _socket_cache 中
-
TCP 连接的生命周期:
- 新建:一个 req 使用一个 _socket_cache,只在首次使用时创建
- Decode->Prefill
1. 第一次建立连接后,向 prefill 注册相关元数据
2. 发送给 prefill,告知 decode 这边传输的 kv indices,用于后续 Prefill 直接 RDMA 传输数据 - Prefill->Decode
- 在 prefill transfer_worker 完成传输任务后,向 decode 同步状态,推进 decode 的状态机
- 销毁:进程退出时操作系统回收所有文件描述符和 socket
4. 如果 decode 在 prefill 工作过程中宕机了,一会又重连了,prefill 如何处理?
-
KVPoll 状态机是 request-level 的;所以新请求不受影响,旧请求标记为 Failed 后,在 Scheduler 后续处理中直接 abort
- session_id 是 mooncake 后端管理,这里将 session_id 对应的失败标记清除了
不是很理解这里,session_id 还会重复分配相同的吗?如果宕机后重启的话,decode 会重新发送 KVArgs,RDMA 会根据这些新的 data ptrs 来重新建立 queue_pair 的,感觉也应该分配新的 session_id,旧的 session_id 还会在哪里使用吗?
- session_id 不会重复分配相同的。重启后的 Decode 会获得新的 session_id
- 代码中的 failed_sessions.remove(mooncake_session_id) 是清理旧 session 的失败标记,而不是复用 session
- 这个设计允许同一个 Decode 实例(通过 session_id 标识)在短暂故障恢复后继续服务新请求
- 真正的资源(RDMA Queue Pair)回收是 Mooncake 引擎负责的,SGLang 层面只管理元数据
- 如果 prefill 对应的节点已经宕掉了,此时 decode 这边的 socket_cache 还在;再次重新连接的话,TCP 应该会 reset 这个请求,socket_cache 如何处理呢?
-
ZMQ PUSH socket 的处理方式类似 TCP 非阻塞发送方式
```python
# ZMQ 内部行为sock.send_multipart([data])
↓
将消息放入内部发送队列
↓
后台 I/O 线程尝试发送
↓
├─ 成功 → 消息发送到对端
│
├─ 对端不可达 →
│ ├─ 队列未满 → 消息留在队列,稍后重试
│ └─ 队列满(达到 HWM)→ 阻塞或丢弃
│
└─ TCP RST/超时 → ZMQ 静默处理,不向应用层报告
```
- 这样有个问题,除非 decode 进程结束,否则僵尸 socket 永远不会被清理;对于 prefill 集群来说,宕机可能性极小,可以 do not care
-
Continuous batching 谁来管理,如何协调?
- 每个 prefill 实例和 decode 实例各自维护自己的 batch 集合,各自进行调度
- 唯一需要协调的是 KV Cache 以及 req 中的元数据如何传输
-
RDMA 相关接口如何使用的
- 相应后端实现对应的 BaseKVManager,BaseKVSender,BaseKVReceiver 即可
-
相关元数据有哪些,谁来维护,生命周期如何?
- KVCache 以及 MetadataBuffer,prefill 和 decode 实例各自维护一份
-
如何进行握手的(prefill 与 decode),如何维护的?
- 通过 prefill instance 中的 bootstrap server 作为中间桥梁
- Prefill instance 将自己的 ip:port 存入 bootstrap server
- Decode instance 获取 prefill instance 的 ip:port,进行 TCP 连接
-
多 prefill 实例场景下,是否支持 prefix cache 的跨实例共享或同步?如果不支持,会导致什么问题?
不支持。每个 prefill 实例独立维护自己的 radix cache。
导致的问题:- 相同 prefix 的请求如果路由到不同 prefill,会重复 prefill 计算
- Cache 利用率降低
-
bootstrap_room 是由 Router 生成的全局唯一 ID,这个 ID 的生成策略是什么?会不会溢出或冲突?
- 范围:
[0, 2^63 - 1](约 9.2 × 10^18) - 策略:随机生成
- 冲突概率:极低,但理论上可能冲突(无去重机制)
- 溢出:不会溢出(使用 u64 且限制在 i64::MAX 范围内
- 范围:
-
Prefill 和 Decode 实例数量的配比问题
- 如果 prompt 长(如 RAG 场景):更多 prefill 实例
- 如果 output 长(如代码生成):更多 decode 实例
-
一套 PD 分离架构能否同时服务多个模型?
- PD 分离架构假设 prefill 和 decode 使用相同的模型
- KV Cache 布局、hidden size、num_layers 等必须匹配
-
NVLink 只用于 KV Cache,Aux Data 仍用 TCP,为什么这样设计?
- KV Cache 是大块连续 GPU 内存,适合 NVLink 的高带宽特性
- Aux Data 是小块元数据,使用 NVLink 效率不高
- NVLink 需要特殊的内存注册(custom mem pool),Aux Data 未做此优化
-
调试与问题排查
- KV 传输失败时,如何定位是 RDMA 层面还是应用层面的问题?
- 应用层:检查 failure_records 中的错误信息
- RDMA 层:
- transfer_sync_write 返回值 < 0
- 检查 Mooncake 日志
- 使用
ibstat、perfquery等工具
- TransferBackend.FAKE 的用途?
- Warmup 请求:编译/预热时跳过实际 KV 传输
- 功能测试:验证除 KV 传输外的流程
- CI 测试:无需 RDMA 硬件也能运行 PD 测试
- 触发条件:
bootstrap_host == "2.2.2.2"(FAKE_BOOTSTRAP_HOST)
- KV 传输失败时,如何定位是 RDMA 层面还是应用层面的问题?
编程杂谈¶
Scheduler 的实现方式,类似 C++ 中的 CRTP
class Scheduler(
SchedulerOutputProcessorMixin,
SchedulerUpdateWeightsMixin,
SchedulerProfilerMixin,
SchedulerMetricsMixin,
SchedulerDisaggregationDecodeMixin,
SchedulerDisaggregationPrefillMixin,
SchedulerMultiplexMixin,
SchedulerRuntimeCheckerMixin,
SchedulerPPMixin,
SchedulerDPAttnMixin,
):









